
InfraSketch
AI-Powered System Design Tool
Details
- Follow on
- Categories
- Developer Tools
- Target Audience
- DevelopersProduct ManagersDevOps Engineers
- Platforms
- Web
About InfraSketch
Transform ideas into professional system architecture diagrams with Sketch, your AI design agent. Free to use.
Product Insights
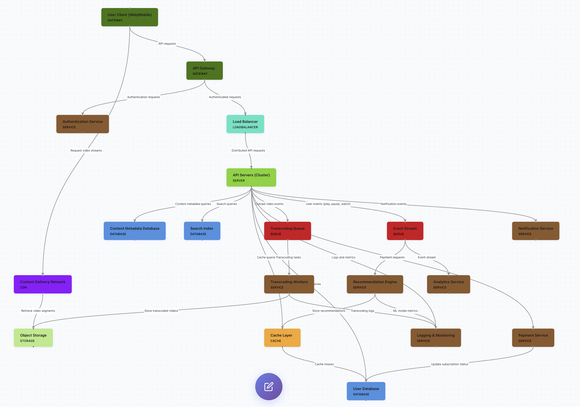
InfraSketch provides a web-based environment where developers and managers use an AI design agent to generate professional system architecture diagrams. It serves documentation and prototyping needs through an automated approach to technical sketching.
- Web-based accessibility for instant design sessions.
- AI agent functionality to automate the creation of architectural diagrams.
- Supports multiple use cases including documentation and system prototyping.
- Available as a free-to-use tool for technical visualization.
Ideal for: Developers, Product Managers, and DevOps Engineers can utilize this tool to quickly document and prototype complex system architectures using AI assistance.
Screenshots
Reviews (0)
No reviews yet. Be the first to rate this product!









Comments (2)
Love this. Design is not just about combining colors and graphics
Thank you so much! Glad you enjoyed the product
This has helped me learn system design on deep level. I am able to chat with Sketch to understand how and why components are connected. I am able to edit the diagram and export design doc.